史记世系表:五帝、先祖与诸国兴亡
1. 五帝、先祖
1.1 五帝

黄帝、高阳(颛zhuān顼xū)、高辛(喾kù)、挚(zhì)、放勋(尧)
黄帝,是少典部族的子孙,姓公孙名叫轩辕。嫘(léi)是黄帝的正妃,生有两个儿子,他们的后代都领有天下:一个叫玄嚣,也就是青阳,青阳被封为诸侯,降居在江水;另一个叫昌意,也被封为诸侯,降居在若水。昌意娶了蜀山氏的女儿,名叫昌仆,生下高阳,高阳有圣人的品德。黄帝死后,埋葬在桥山,他的孙子,也就是昌意的儿子高阳即帝位,这就是颛顼帝。颛顼死后,玄嚣的孙子高辛即位,这就是帝喾。帝喾娶陈锋氏的女儿,生下放勋。娶娵訾(jū zī)氏的女儿,生下挚。帝喾死后,挚接替帝位。帝挚登位后,没有干出什么政绩,于是弟弟放勋登位。这就是帝尧。尧在位七十年得到舜,又过二十年因年老而告退,让舜代行天子政务,向上天推荐。尧了解自己的儿子丹朱不贤,不配传给他天下,因此才姑且试着让给舜。尧逝世后,三年服丧完毕,舜把帝位让给丹朱,自己躲到了南河的南岸。诸侯前来朝觐的不到丹朱那里去却到舜这里来,打官司的也不去找丹朱却来找舜,歌颂功德的,不去歌颂丹朱却来歌颂舜。舜说“这是天意呀”,然后才到了京都,登上天子之位,这就是舜帝。虞舜,名叫重华。
1.2 秦先祖

秦的祖先,是帝颛顼的后代子孙(穷蝉的女儿),名叫女脩(xiū)。
1.3 周先祖

周的始祖后稷,名叫弃。他的母亲是有邰(tái)氏的女子,叫姜原。姜原是帝喾的第一个配偶。
1.4 商(殷)先祖

殷(商)的始祖是契(xiè),他的母亲叫简狄,是有娀(sōng)氏的女儿,帝喾的次妃。
从黄帝到舜、禹,都是同姓,但立了不同的国号,为的是彰明各自光明的德业。所以,黄帝号为有熊,帝颛顼号为高阳,帝喾号为高辛,帝尧号为陶唐,帝舜号为有虞。帝禹号为夏后,而另分出氏,姓姒氏。契为商始祖,姓子氏。弃为周始祖,姓姬氏。
2. 夏代主要家族

舜的儿子商均不成材,舜就事先以上天的名义推荐禹。十七年后舜逝世。服丧三年完毕,禹为了把帝位让给舜的儿子商均,躲避到阳城。但天下诸侯都不去朝拜商均而来朝拜禹。禹这才继承了天子之位,南面接受天下诸侯的朝拜,国号为夏后,姓姒氏。夏禹,名叫文命,黄帝的玄孙和颛顼的孙子。
帝桀在位时,因为自从孔甲在位以来,诸侯就有很多相继叛离了夏,而桀又不修德行而用武力伤害百官之族,百官不堪忍受。桀召来汤,把他囚禁在夏台,后来又放了他。汤修行德业,诸侯都来归附,汤就率兵去征讨夏桀,夏桀逃到鸣条,最后被后放逐而死。桀对人说:“我后悔当初没有索性把汤杀死在夏台,以致使我落到这个下场。”这样,汤就登上了天子之位,取代了夏朝,领有天下。汤封了夏的后代,到周朝时,把他们封在杞地。
3. 商(殷)代主要家族
3.1 商王家族

殷国的太师、少师拿着祭器、乐器,急急逃到周国。周武王见时机已到,就率领诸侯讨伐殷纣。纣派出军队在牧野进行抵抗。周历二月初五甲子那一天,纣的军队被打败,纣仓皇逃进内城,登上鹿台,穿上他的宝玉衣,跑到火里自焚而死。周武王赶到,砍下他的头,挂在太白旗竿上示众。周武王又处死了妲己,释放了箕子,修缮了比干的坟墓,表彰了商容的里巷。封纣的儿子武庚禄父,让他承续殷的祭祀,并责令他施行盘庚的德政,殷的民众非常高兴。于是,周武王做了天子。因为后世人贬低帝这个称号,所以称为王。封殷的后代为诸侯,隶属于周。
3.2 赵国君先祖

赵氏的先人和秦人是同一个祖先。
3.3 宋国君家族

微子开是殷朝帝乙(上图附录三之“2”应为“1”)的长子,帝纣的同母兄。周公借用成王的命令诛杀武庚、管叔,放逐了蔡叔,又让微子开管理殷地,以继续殷先祖的事业,并作《微子之命》告诫他,国名为宋。前282年,齐湣(mǐn)王与魏、楚讨伐宋国,杀死王偃(yǎn),灭亡了宋国,瓜分了宋地。
3.4 吴国君家族

吴太伯与其弟仲雍,均为周太王(古公亶父)之子,王季历之兄。前476年,越王勾践再次伐吴。前473年十一月丁卯,越国打败吴国。越王勾践想把吴王夫差流放甬东,给他百户人家,让他住在那里。吴王说:“我老了,不能再侍奉越王。我后悔不听子胥之言,让自己陷到这个地步。”于是自杀而死。
4. 西周时期主要家族
4.1 西周周王

幽王任用虢(guó)石父为卿士,主持国政,国都中的人都很有怨气。虢石父为人能说会道,喜欢阿谀奉承和贪图财利,王却重用他。再加上废黜申后和除去太子。申侯发了怒。联合缯和属于西夷的犬戎攻打幽王。幽王举烽火征发诸侯的军队,但诸侯的军队都不来。因此他们把幽王杀死在骊山下,掳走褒姒,将周人的财物抢掠一空而去。当时诸侯都到申侯这里来共立从前幽王的太子宜臼,就是平王,以保持周朝的祀统。
4.2 蔡国君家族

管叔鲜(上图“爱叔鲜”)和蔡叔度,都是周文王的儿子、周武王的弟弟。武王战胜商朝的纣王、平定天下以后,大封功臣和兄弟。于是把管地分封给叔鲜,把蔡地分封给叔度;并让二人做纣子武庚禄父的相,一起治理殷族遗民。前447年,楚惠王灭掉蔡国,蔡侯齐出逃,蔡国从此祭祀断绝,国家灭亡。
4.3 曹国君家族

毛叔郑和曹叔振铎,也都是周文王的儿子。周武王将叔振铎封于曹地。前488年,曹伯听从公孙强的主意,背叛晋国,进犯宋国。宋景公攻曹,晋国不救。前487年,宋灭掉曹,抓曹伯阳和公孙强回宋杀掉,曹国就灭亡了。
4.4 陈国君家族

陈胡公满,是虞帝舜的后代。周武王战胜殷纣以后,寻找到舜的后人,找到妫(guī)满,把他封在陈国,来供奉帝舜的岁时祭祀,就是胡公。前478年,楚惠王复国,举兵北伐,杀死陈湣公,于是灭掉陈国占为楚有。此年,孔子去世。
4.5 鲁国君家族

周武王把鲁地分封给叔旦,同时让叔旦做周王朝的相,故称周公。前249年,楚考烈王伐灭鲁国。顷公逃亡,迁居到都外小邑,成为平民,鲁国祭祀灭绝。顷公在柯邑死去。
4.6 齐国君家族

太公望吕尚,是东海边之人。其先祖曾做四岳之官,辅佐夏禹治理水土有大功。武王平定商纣,成为天下之王,就把齐国营丘封赏给“师尚父”吕尚。前379年,康公死,吕氏祭祀断绝。田氏终于占有齐国,到齐威王时,在天下称强。
4.7 杞国君家族

杞国东楼公,是夏代大禹的后代子孙。商朝时其封国时断时续。周武王战胜殷纣之后,寻找禹的后代。找到东楼公,封他在杞,以供奉夏后氏的祭祀。 出公十二年死,其子简公春继位。即位一年,前454年,楚灭掉杞国。
4.8 秦国君家族

周孝王把非子封在秦,让他重新接续赢氏的祀统,号称秦赢。平王封襄公为诸侯,赐给他岐以西之地。与秦立誓,封赐爵称。襄公从此正式建立国家。秦王政即位二十六年,开始合并天下为三十六郡,号称始皇帝。始皇帝五十一岁死,其子胡亥即位,就是二世皇帝。二世三年,诸侯纷纷起来反叛秦朝,赵高杀二世,立子婴为帝。子婴即位一个多月,诸侯又杀死他,因而灭亡秦朝。
4.9 燕国君家族

召公奭(shì)和周王族同姓,姓姬。周武王灭掉商纣王以后,把召公封在北燕。 前222年,秦军攻取了辽东,俘虏了燕王喜,终于灭掉了燕国。
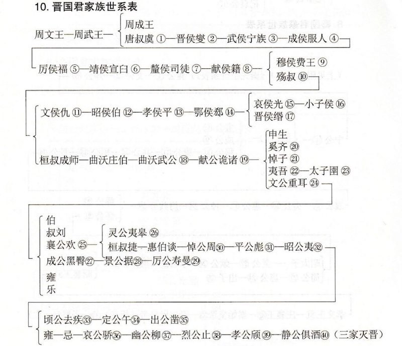
4.10 晋国君家族

晋国的唐叔虞是周武王的儿子,周成王的弟弟。周成王把唐封给叔虞。唐叔的儿子燮就是晋侯。前376年,魏武侯、韩哀侯、赵敬侯灭亡晋国后把晋地分割为三份。静公成为平民,晋国断绝祭祀。
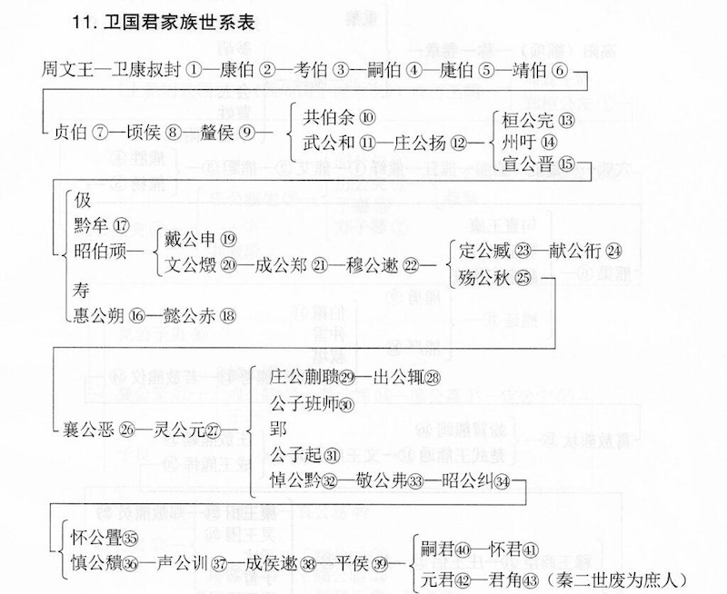
4.11 卫国君家族

卫国康叔封,是周武王的同母弟。周公旦托成王之命组织军队讨伐殷国,杀死武庚禄父和管叔,放逐了蔡叔,并把武庚殷的遗民封给康叔,立他为卫国君主,居住在黄河、淇水之间,即商朝的旧都殷墟。前221年,秦兼并天下,嬴政立为始皇帝。前210年,秦二世废掉卫君,君角成为普通平民,卫国世系彻底断绝。
4.12 楚国君家族

楚国的祖先出自颛顼帝高阳。熊绎处在周成王时代,成王要举用文王、武王功臣的后代,于是把熊绎封到楚蛮。前223年,秦国大将王翦、蒙武攻进楚都,俘虏了楚王负刍,灭亡了楚国。
4.13 郑国君家族

郑桓公友是周厉王的小儿子,周宣王的弟弟。前375年,韩哀侯灭亡了郑国,吞并了郑国。
5. 春秋时期主要家族
5.1 东周周王家族

平王即位,把都城东迁到雒邑,以躲避戎寇。平王在位时,周王室衰败,诸侯强大之国吞并弱小之国,齐、楚、秦、晋开始强大,政令往往出于称霸的君主。前256年,周赧(nǎn)王死,秦昭襄王取得九鼎等贵重器物。之后,东周、西周都被归并入秦,周从此祀统断绝。
5.2 魏国君先祖

魏氏的祖先是毕公高的后代。毕公高和周天子同姓。武王伐纣之后,高被封在毕,于是就以毕为姓。前661年,赵夙驾车,毕万为车右护卫,去征讨霍、耿、魏,把它们都灭了。晋献公把耿封给赵夙,把魏封给毕万。
5.3 田齐先祖、国君

陈完(敬仲)是陈厉公的儿子。到齐国之后,把陈氏改为田氏。前391年,田和(太公和)自立为齐君。放逐齐康公于海岛,使食一城,以奉姜姓之祀。前221年,秦国进攻齐国。齐王听从宰相后胜的计谋,不交战就率军投降秦国。秦国俘虏了齐王建,把他迁到共城。终于灭亡齐国改为一郡。天下由秦统一,秦王政建立称号叫做皇帝。
5.4 越国君家族

越王勾践的祖先是夏禹的后裔。少康帝的儿子被封在会稽,恭敬地供奉继承着夏禹的祭祀。君位传到闽君摇,他辅佐诸侯推翻了秦朝。汉高帝又恢复摇做了越王,继续越国的奉祀。汉武帝时,东瓯和闽越余部完全归入汉朝,迁到了江淮。
5.5 韩国君先祖

韩国的祖先和周天子同姓,姓姬氏。以后他的后代待奉晋国,被封在韩原,称为韩武子。
5.6 鲁桓公家族

前711年,鲁隐公被杀,鲁桓公即位。
5.7 孔子家族

孔子出生在鲁国昌平乡的陬(zōu)邑。他的祖先是宋国人,叫孔防叔。防叔生伯夏,伯夏生了叔梁纥(hé)。叔梁纥年老时娶颜姓少女才生了孔子,那是他们到尼丘山向神明祷告后而得孔子的。前551年,孔子诞生。他刚出生时头顶是凹下去的,所以就给他取名叫丘。字仲尼,姓孔氏。
6. 战国时期主要家族
6.1 韩国王家族

前234年,秦国进攻韩国,韩国形势危急,派韩非出使秦国,秦国把韩非留下,后来就把他杀了。前230年,秦军俘虏了韩王安,韩国领土全部归属秦国,设置为颍川郡。韩国终于灭亡。
6.2 魏国王家族

前225年,秦军水淹大梁,俘虏了魏王假,终于灭了魏国。
6.3 赵国王家族

前229年,赵王迁投降。前222年,秦国进兵打败俘虏了赵嘉,赵国亡。